Tiefbauamt Kanton St. Gallen

Gut informiert durch die Bauzeit

Die Sanierung der Buriet-Unterführung in Thal bringt Umleitungen, Staus und Geduldsproben. Unsere Aufgabe: Die Bevölkerung transparent informieren, Fragen auffangen und Orientierung geben, damit die Akzeptanz für dieses wichtige Projekt bleibt.

Von Mitte Februar bis Dezember 2025 erneuern der Kanton St.Gallen und SBB die Bahnunterführung Buriet in Thal. Die Massnahmen verbessern die Erreichbarkeit des Industriequartiers durch eine höhere und übersichtlichere Unterführung, schaffen mehr Sicherheit für den Veloverkehr und sorgen mit lärmarmer Fahrbahn für eine angenehmere Verbindung.

Doch während der Bauzeit sind Geduld und gute Informationen gefragt, weil die Burietstrasse stark befahren ist und nur weitläufige Umleitungen möglich sind. Zusätzlich wechseln sich Phasen mit Vollsperrung und Lichtsignalregelung ab. Das ist eine grosse Herausforderung für den Pendelverkehr, Gewerbe und Bevölkerung.

Damit alle stets informiert bleiben, haben wir ein mehrstufiges Kommunikationskonzept umgesetzt:

  • Flyer, der die wichtigsten Informationen kompakt und verständlich in alle Haushalte der Region bringt.
  • Projekt-Webseite mit Newsletterfunktion, die regelmässig über Verkehrsregime und Baufortschritt informiert.
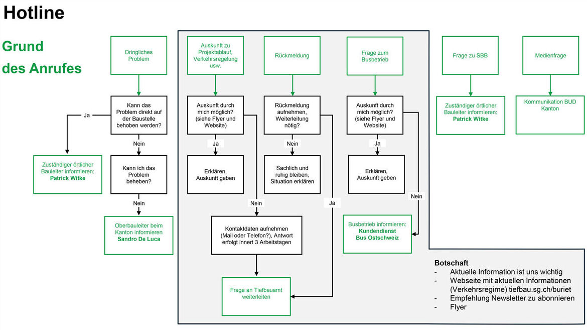
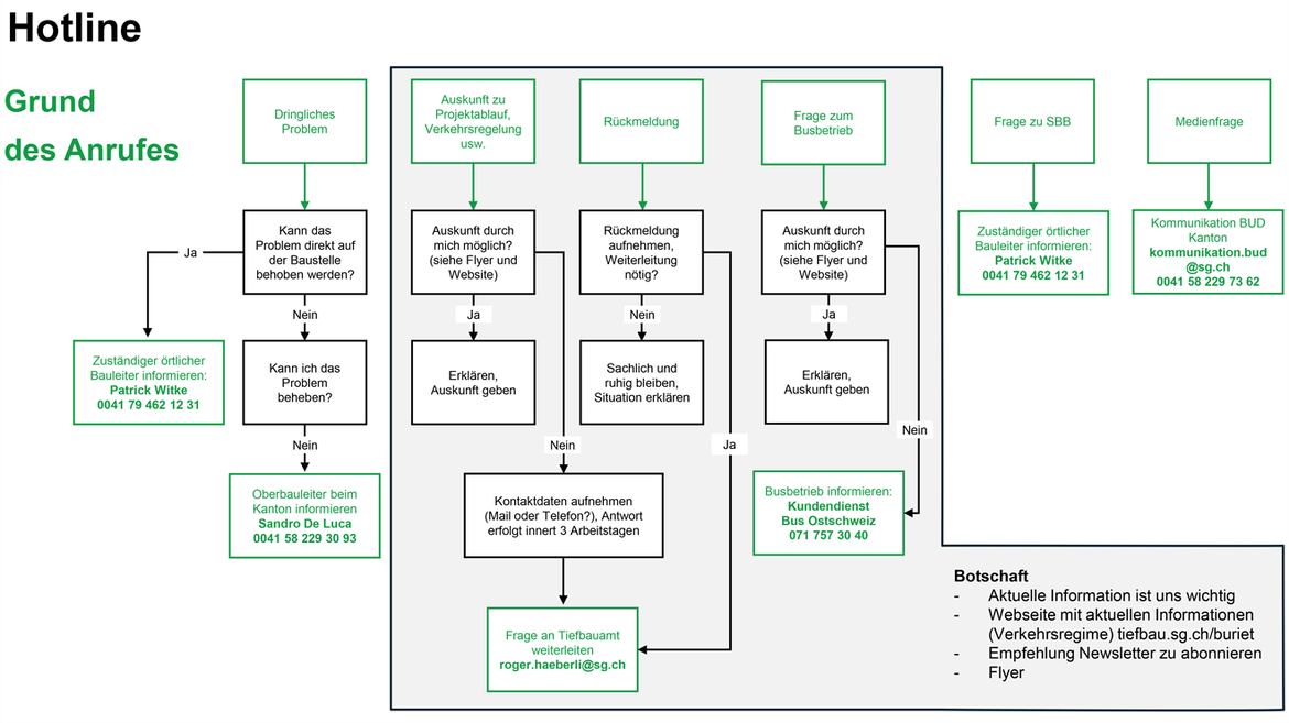
  • Hotline-Lösung in den betroffenen Gemeinden, unterstützt durch einen detaillierten Leitfaden für häufige Fragen aus der Bevölkerung.

So stellen wir sicher, dass Betroffene Orientierung haben, Vertrauen entsteht und die Akzeptanz für das Projekt bleibt – trotz spürbarer Einschränkungen während der Bauzeit.

Nadja Holenstein
Interessiert, mehr zu erfahren?
Nadja Holenstein

Projektleiterin Öffentliche Hand

+41 71 846 68 41
Bitte Javascript aktivieren!